Many businesses face repeated issues such as production delays, equipment breakdowns, quality defects, or customer complaints. Often, teams solve the immediate problem, but after some time the same issue returns. This happens because the real root cause is not properly identified.
This is where Fault Tree Analysis becomes extremely useful. It is a structured method that helps businesses understand why a failure occurs. Instead of relying on assumptions, Fault Tree Analysis allows teams to examine different factors and identify the real reason behind a problem.
For Indian business owners and managers, this method can be very helpful because it simplifies complex issues and helps prevent losses in the long run.
What is Fault Tree Analysis?
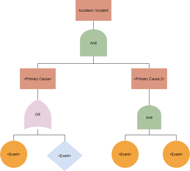
Fault Tree Analysis is a systematic problem-solving technique used to study failures in a process or system. It begins with the main problem, often called the “top event,” and then traces backward to identify possible causes.
These causes are arranged in a diagram that looks like a tree structure. Each branch represents a factor that might contribute to the problem. By studying this structure, teams can understand how different issues connect to create the final failure.
The purpose of Fault Tree Analysis is not only to fix a problem but also to understand how and why it happened.
Why Businesses Should Use Fault Tree Analysis
Many organizations rely on quick fixes when something goes wrong. While this may solve the issue temporarily, the root cause usually remains.
Using Fault Tree Analysis helps businesses move from reactive problem solving to preventive thinking.
Some important benefits include:
- Better understanding of complex problems
- Identification of hidden causes
- Reduction in repeated failures
- Improved product or service quality
When businesses apply Fault Tree Analysis regularly, they become better at identifying risks and preventing operational disruptions.
Basic Steps in Fault Tree Analysis
The process of Fault Tree Analysis follows a logical sequence that helps teams examine problems clearly.
1. Define the Main Problem
Start by identifying the main issue that needs investigation. For example, a factory may experience frequent machine breakdowns or product defects.
This issue becomes the top event in the analysis.
2. List All Possible Causes
Next, identify every possible factor that might contribute to the problem.
Common examples may include:
- Machine malfunction
- Human error
- Poor maintenance
- Material quality issues
Each of these becomes a branch in the analysis structure.
3. Break Down the Causes Further
Every cause may have smaller reasons behind it. For example, poor maintenance might happen due to:
- Lack of training
- No inspection schedule
- Shortage of spare parts
At this stage, Fault Tree Analysis helps reveal deeper operational weaknesses that might otherwise remain unnoticed.
4. Identify the Root Cause
After mapping the possible causes, teams analyze which factors are actually responsible for the problem. This structured approach helps leaders make decisions based on logic rather than guesswork.
Example from a Small Manufacturing Business
Consider a small manufacturing company facing frequent product defects. Instead of blaming employees immediately, the management performs Fault Tree Analysis to understand the issue.
The investigation highlights several possible reasons:
- Variation in raw material quality
- Incorrect machine settings
- Lack of standard operating procedures
- Insufficient inspection during production
After careful analysis, the company discovers that incorrect machine calibration is the main cause. Once this issue is corrected, defect rates drop significantly.
This example shows how Fault Tree Analysis helps businesses focus on the real cause rather than temporary symptoms.
Tips for Using Fault Tree Analysis Successfully
Businesses can achieve better results if they follow some practical guidelines while applying Fault Tree Analysis:
- Involve team members from different departments
- Clearly define the problem before starting
- Use diagrams to visualize the causes
- Support conclusions with real data
When teams collaborate and analyze problems systematically, solutions become more accurate and long-lasting.
Why It Matters for Growing Businesses
For many Indian MSMEs and growing enterprises, operational failures can lead to financial loss and damaged reputation. Repeated mistakes often occur because the real causes remain hidden.
By applying Fault Tree Analysis, businesses can identify risks early and strengthen their processes. This leads to better reliability, improved quality, and more confident decision-making.
Conclusion
Business failures rarely happen because of a single mistake. Most problems occur due to multiple small issues working together.
Fault Tree Analysis provides a clear way to understand these connections and uncover the real causes behind failures. When organizations analyze problems systematically and fix the root causes, they can reduce risks and improve long-term performance.
For leaders who want stronger systems and fewer surprises, Fault Tree Analysis is a practical and powerful tool that supports smarter business decisions.
Image Credits: Reliability
For more articles on startup growth, fundraising strategies, and business insights for Indian founders,
visit: Udyamee India Magazine
